理论物理学家阿尔伯特·爱因斯坦(Albert Einstein)被公认为20世纪最伟大的科学家之一,他的名字早已成为天才与创造力的代名词。
如今,这一“智慧符号”成了商家的“流量密码”:电商平台上,售价0.01元的虚拟产品“爱因斯坦的脑子”售出超8万单,消费者调侃“想长脑子”“为考试求个心理安慰”。而在儿童奶粉领域,一款名为“哈德爱因斯坦神经酸学生配方奶粉”(以下简称“哈德爱因斯坦奶粉”)的产品,凭借“爱因斯坦”命名加持、“神经酸补脑”为卖点,成为不少家长的选择。
图源:哈德爱因斯坦官网
然而,这个打着“爱因斯坦”旗号、宣称能促进大脑发育和提升学习力的产品,生产地其实在广州,其背后的“科学依据”也藏着诸多疑点。
哈德爱因斯坦旗舰店客服对产品产地的介绍
01.蛋白质含量仅略高于国标最低限制
在精细化育儿浪潮下,“补脑”“益智”“长高”成为家长们的核心诉求,哈德爱因斯坦奶粉精准抓住这一焦虑点,快速抢占市场。在某主流电商平台,哈德爱因斯坦神经酸学生配方奶粉跻身儿童奶粉爆款榜第4位。该产品以398元3罐的组合装销售,平台显示累计销量已达17万份。
图源:某电商平台哈德爱因斯坦旗舰店
据哈德爱因斯坦官网介绍,其配方奶粉富含DHA、磷脂酰丝氨酸、神经酸以及专利成分牡丹低聚肽等关键营养素。这些成分不仅对孩子的大脑发育至关重要,更在提升记忆力、专注力和整体认知功能上发挥着重要作用。
图源:哈德爱因斯坦官网
《消费者报道》记者以消费者身份咨询了某购物平台的哈德爱因斯坦官方旗舰店客服,其称,该款奶粉富含9重大脑营养:双效益智因子神经酸、专注力因子磷脂酰丝氨酸、认知力因子MFGM、反应力因子DHA+ARA、神经保护因子牡丹肽和牛磺酸、记忆力因子核桃肽及胆碱,提升大脑记忆力、思维力、反应力、专注力、自控力。此外,奶粉还含有促成长的多种维生素及微量元素。
客服对产品的介绍
在上述官方旗舰店的直播中,主播更以生动的表述来强化产品卖点:“上课迷迷糊糊的、没有好的学习状态、没有好的学习能力,根本问题没解决,你换个再好的老师、再好的学校(也没用)。先开窍再学习,掌握方法更加轻松。”
“9重益智因子针对学习,25种的微量元素针对成长,钙铁锌硒镁都有。喝我们家的喝一杯,相当于喝普通纯牛奶、鲜奶7-8杯的营养。”“高锌高钙高蛋白。”该主播进一步介绍道。
商品页面的宣传视频也刺激着焦虑的家长们:视频中,一位家长吐槽“自家孩子不如同学机灵”,随后透露“学霸家长都在给孩子喝这款智慧奶”,暗示产品能让孩子实现“弯道超车”。
据悉,哈德爱因斯坦神经酸学生配方奶粉的产品执行标准号为:GB 19644。根据该国家标准要求,调制乳粉的蛋白质含量应不低于16.5克/100克。该奶粉营养成分表标注蛋白质含量为19克/100克,仅略高于国标最低限制。
《消费者报道》记者随机对比9款相同执行标准的儿童奶粉后发现,哈德爱因斯坦这款奶粉的蛋白质含量,低于另外8款同类产品,在核心营养指标上并不具备其宣传中的优势。
02.相关论文存在造假嫌疑
对于注重配方科学性的家长而言,产品的“临床研究支撑”“数据透明”是重要决策依据。然而,《消费者报道》记者调查发现,哈德爱因斯坦提供的所谓“科学实验实证”漏洞百出,并不足以验证产品有效性与品牌科研实力。
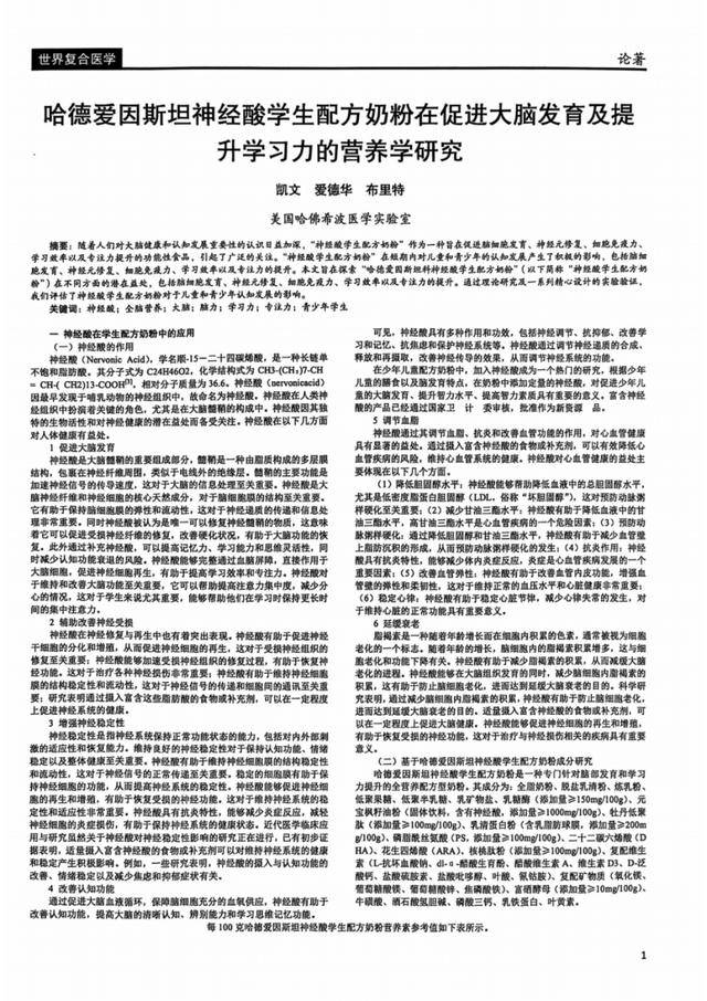
据哈德爱因斯坦官方宣称,公司联合广东省自然医学研究会、美国哈佛希波医学实验室等权威机构,开展神经酸在脑发育、认知功能提升等方面的机制研究与临床验证,研究成果《哈德爱因斯坦神经酸学生配方奶粉》相关论文(DOI: odwlkky234/8658880)于2024年9月14日发表在《世界复合医学》期刊。据公开资料显示,《世界复合医学》是由国家卫生健康委员会主管,中国医学科学院主办的专业性学术期刊。
该论文宣称,青少年连续服用哈德爱因斯坦神经酸学生配方奶粉三个月后,认知能力、学习能力和记忆力均得到显著提升。
据《世界复合医学》官网,该杂志被中国学术期刊网络出版总库(知网)、中国核心期刊(遴选)数据库(万方)、中文科技期刊数据库(维普)等数据库收录。但《消费者报道》记者以论文主题名称、发布时间、作者名、DOI等多个关键词在上述数据库进行检索,均未找到该篇论文。
为进一步核实论文发表情况,《消费者报道》记者致电《世界复合医学》杂志,相关工作人员表示,“只要在知网查不到,就说明没有在我刊发表过”,并确认该期刊未刊登过相关研究的论文。
而且,上述论文的DOI号(odwlkky234/8658880)也不符合国际标准DOI格式——DOI即“数字对象唯一标识符”,是国际通用的数字资源标识系统;每个DOI对应一篇文献、报告、数据集等数字对象,全球范围内无重复,相当于数字资源的“身份证”。DOI是一个由数字和字母组成的字符串,通常以“10.”开头,由前缀和后缀组成,中间用斜杠“/”隔开,如“10.1000/xyz123”,
而哈德爱因斯坦宣传获得的《哈德爱因斯坦神经酸学生配方奶粉》相关论文的DOI号(odwlkky234/8658880)并不符合国际通用的DOI格式要求。此外,《消费者报道》记者核查发现,《世界复合医学》刊发的论文,其DOI均采用统一格式10.11966/j.issn.2095-994X.xxxx.xx.xx.xx,与涉事论文DOI格式并不同。结合该论文在主流学术数据库中查无实据的情况,该论文的真实性存疑,涉嫌伪造。
03.“哈佛关联实验室”实由关联公司创立
哈德爱因斯坦宣传中采用的上述论文截图显示,该论文系美国哈佛希波医学实验室的研究成果。但《消费者报道》记者调查发现,哈佛大学官方渠道中并无宣传中提及的“美国哈佛希波医学实验室”相关信息。
图源:哈德爱因斯坦官方
值得一提的是,《消费者报道》记者尝试登录美国哈佛希波医学实验室官方网站(域名:harvardhippo.com)发现,该网站无法正常访问。而搜索页面显示的“实验室介绍”称,其是哈佛大学医学院为了纪念希波克拉底设立的独立第三方实验室, 旨在以“非药物疗法”解决亚健康、慢性疾病、癌症预防等一系列医学难题。
图源:搜索页面
但该网站的备案号为“粤ICP备2023116569号”。企查查显示,该备案网站归属广州迪卡德营养科技有限公司(下称:迪卡德)。
图源:企查查
《消费者报道》记者进一步调查发现,迪卡德与哈德爱因斯坦奶粉母公司有千丝万缕的联系:工商信息显示,哈德爱因斯坦奶粉隶属于阿尔伯特(广州)生物科技有限公司(下称:阿尔伯特),该公司成立于2024年,法定代表人朱文彪,注册资本1000万人民币,而迪卡德持有其40%的股份(认缴出资额400万元)。与此同时,朱文彪还担任迪卡德的监事。
04.律师解读:涉嫌姓名权侵权、虚假宣传
哈德爱因斯坦官网介绍,品牌的诞生是源自对爱因斯坦探索未知、勇于创新精神的深深敬意。在阿尔伯特·爱因斯坦的科学遗产中,品牌汲取灵感,将他的创新精神融入到产品的研发之中,以科学的名义,向伟大的科学家致敬。
据美国商标网,爱因斯坦的商标权持有者为希伯来大学。而官网并未提及是否获得爱因斯坦方的正式授权。
爱因斯坦作为已故著名科学家,其姓名是否受法律保护?商家未经权利人授权,将“爱因斯坦”用于产品命名及商业宣传,是否构成姓名权侵权?
对此,北京金问律师事务所张佳琪律师表示,《中华人民共和国民法典》第一千零一十七条明确将姓名权的保护范围扩展至“具有一定社会知名度”的姓名。“爱因斯坦作为享誉全球的科学家,其姓名无疑具备极高的社会知名度,完全符合该条款的适用条件。”
在商标确权领域,相关司法解释进一步明确了标准。根据《最高人民法院关于审理商标授权确权行政案件若干问题的规定》第二十条,判断商标是否损害姓名权的关键在于“相关公众认为该商标标志指代了该自然人,容易认为标记有该商标的商品系经过该自然人许可或者与该自然人存在特定联系”。
张佳琪律师强调,具有高度社会知名度的已故人士姓名,其人格利益和商业标识价值受到法律保护,防止被他人不当利用或攀附。“虽然根据《中华人民共和国民法典》第九百九十二条,人格权本身不得继承,但自然人死后,其姓名、肖像等人格利益(尤其是其中蕴含的商业价值)仍应受到保护,以防止他人擅自使用,损害死者近亲属权益或社会公共利益。
因此,张佳琪律师认为,商家使用爱因斯坦姓名进行商业活动的行为极有可能构成对爱因斯坦姓名权的侵害。“在无充分、合法授权证据的情况下,将已故世界著名科学家的姓名用于商业产品命名和宣传,足以使相关公众产生混淆或不当联想,侵害了姓名权所蕴含的人格利益与财产利益。不过,是否构成侵权取决于商家能否提供有效授权证明。”
而对于哈德爱因斯坦在宣传中提到的上述论文是否构成虚假宣传、商业欺诈,张佳琪律师认为,若经查证,企业宣传中提及的论文在主流期刊数据库中无法检索到,其声称的与境外科研机构的“联合研究”亦无合作协议、项目记录等证据支持,有关产品功能的宣传若无充分的科学依据或实验数据支持,则极有可能构成《广告法》第二十八条所定义的虚假广告。
“这些信息直接针对产品科研背书和功效的核心卖点,对消费者的购买决策具有实质性影响,完全符合欺诈的构成要件。因此,消费者有权依据《中华人民共和国消费者权益保护法》第五十五条主张惩罚性赔偿。”张佳琪律师补充道。
关于使用爱因斯坦肖像、姓名是否获得授权、相关论文是否真实发表过、美国哈佛希波医学实验室官方网站的备案主体等问题,《消费者报道》记者于3月9日向阿尔伯特(广州)生物科技有限公司发去采访函,截至发稿未获回复。





